《河南省国土空间生态保护修复项目预算定额标准》(豫财环资〔2025〕123号附件)【高清无水印PDF版下载】
《河南省国土空间生态保护修复项目预算定额标准》(豫财环资〔2025〕123号附件)【高清无水印PDF版下载】
资料编号:豫财环资〔2025〕123号
资料名称:河南省国土空间生态保护修复项目预算定额标准
资料类型:其他资料
发布日期:2025-12-22
实施日期:2025-12-22
资料格式:
PDF版 文档是否有水印:无水印
文档大小:135 M 文档页数:380 P(页)
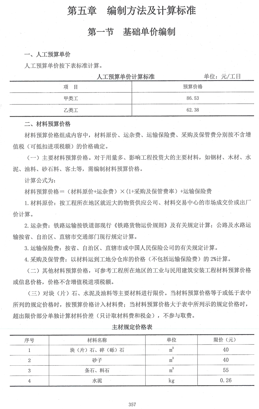
资料简介:《河南省国土空间生态保护修复项目预算定额标准》(以下简称本定额),分为土方工程、石方工程、砌体工程、混凝土工程、管道工程、农用井工程、设备安装工程、道路工程、生态工程及其他工程,共10章139节2036个子目及7个附录。本定额适用于河南省国土空间生态保护修复项目,是完成规定计量单位分项工程计价的人工、材料、施工机械台班消耗量标准;是编制河南省国土空间生态保护修复项目概算、预算等确定工程造价的依据;同时可作为编制生态保护修复项目投标报价的参考。本定额不包括冬季、雨季等气候影响的因素和增加的设施费用。



点击下载:《河南省国土空间生态保护修 复项目预算定额标准》(豫财环资〔2025〕123号附件)【高清无水印PDF版下载】
相关内容:
- 《灌溉用水定额编制导则》(GB/T29404-2025)【高清无水印PDF版下载】2026-01-28
- 《旋转电机定额与性能》(GB/T755-2025)【高清无水印PDF版下载】2026-01-18
- 《退化草地修复技术规范》(GB/T37067-2018)【全文附高清无水印PDF+Word版下载】2026-01-18
- 水总〔2024〕323号《水利部关于发布〈水利工程设计概(估)算编制规定〉及水利工程系列定额的通知》【附红头文件及全部附件下载】2026-01-05
- 《水利工程系列定额及概(估)算编制规定》(2025年版)(水总〔2024〕323号全部附件)【全套11册】【高清PDF版下载】2026-01-05
- 《水利工程施工机械台时费定额》(2025年版)(水总〔2024〕323号附件9)【高清PDF版下载】2026-01-05
- 《水土保持工程概算定额》(2025年版)(水总〔2024〕323号附件8)【高清PDF版下载】2026-01-05
- 《水利建筑工程概算定额》(2025年版)(水总〔2024〕323号附件5)【上册、下册全】【高清PDF版下载】2026-01-05
- 《水利建筑工程预算定额》(2025年版)(水总〔2024〕323号附件4)【上册、下册全】【高清PDF版下载】2026-01-05
- 《水利设备安装工程概算定额》(2025年版)(水总〔2024〕323号附件7)【高清PDF版下载】2026-01-05
- 《水利设备安装工程预算定额》(2025年版)(水总〔2024〕323号附件6)【高清PDF版下载】2026-01-05
- 《铁路基本建设工程设计概(预)算编制办法》(TB10801-2024)【全文附高清无水印PDF版下载】2026-01-03
- 《铁路工程预算定额》(2024年版)【全套18册21本】【高清无水印PDF版下载】2026-01-03
- 《铁路基本建设工程设计概(预)算费用定额》(TB10811-2024)【全文附高清无水印PDF版下载】2026-01-03
- 《铁路工程预算定额第一册:路基工程》(TB/T10822-2024)【全文附高清无水印PDF版下载】2026-01-03
- 《铁路工程施工机具台班费用定额》(TB/T10814-2024)【全文附高清无水印PDF版下载】2026-01-03
- 《铁路工程基本定额》(TB/T10821-2024)【全文附高清无水印PDF版下载】2026-01-03
- 《铁路工程预算定额第二册:桥涵工程》(TB/T10823-2024)【全文附高清无水印PDF版下载】2026-01-03



本文链接:
本文关键词: 


